close

核釋個人匯回海外資金應否補報、計算及補繳基本稅額之認定原則及檢附文件規定

民國 108 年 01 月 31 日

台財稅字第10704681060號 令


一、核釋中華民國境內居住之個人(以下簡稱個人)自中華民國境外、香港及澳門將資金匯回境內(以下簡稱匯回海外資金),其資金性質、應否補報、計算及補繳所得基本稅額之認定原則及相關證明文件:
(一)個人取得未計入綜合所得總額之非中華民國來源所得及香港澳門來源所得(以下簡稱海外所得),依所得基本稅額條例(以下簡稱本條例)第12條第1項第1款規定應計入個人基本所得額課徵基本稅額,其已依所得來源地稅法規定繳納之所得稅,得依同條例第13條規定於限額內扣抵之。
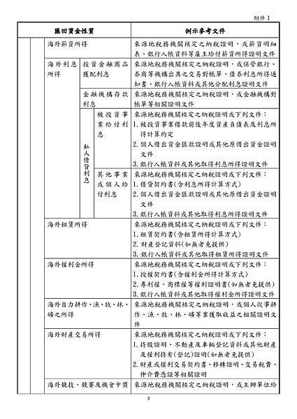
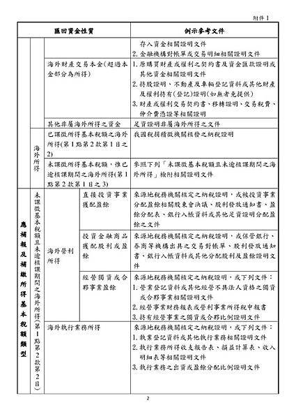
(二)個人匯回海外資金,得自行辨認該匯回資金之性質及提示相關證明文件(詳附件1參考表),供稽徵機關認定應否補報、計算及補繳所得基本稅額:
1、匯回海外資金之性質屬下列類型者,無須依本條例規定補報及補繳所得基本稅額:
(1)非屬海外所得之資金,包括海外投資本金或減資退還款項、借貸或償還債務款項、金融機構存款本金、財產交易本金及其他資金等。
(2)已依本條例規定課徵所得基本稅額之海外所得。
(3)未依本條例規定課徵所得基本稅額,但已逾稅捐稽徵法第21條規定核課期間之海外所得。
2、匯回海外資金之性質屬前目規定以外之海外所得者,包括海外營利所得、執行業務所得、薪資所得、利息所得、租賃所得、權利金所得、自力耕作、漁、牧、林、礦之所得、財產交易所得、競技競賽及機會中獎之獎金、退職所得及其他所得等,應依本條例規定補報、計算及補繳所得基本稅額(詳附件2流程圖)。
(三)個人匯回海外資金屬於海外所得部分,依非中華民國來源所得及香港澳門來源所得計入個人基本所得額申報及查核要點(以下簡稱查核要點)規定認定課稅年度及計算所得額:
1、認定課稅年度:
  海外所得應於給付日所屬年度,計入個人基本所得額。所稱給付日所屬年度如下:
(1)投資收益:指實際分配日所屬年度。
(2)經營事業盈餘:指事業會計年度終了月份所屬年度。
(3)執行業務所得、薪資所得、利息所得、租賃所得、權利金所得、自力耕作、漁、牧、林、礦之所得、競技競賽及機會中獎之獎金、退職所得及其他所得:指所得給付日所屬年度。
(4)財產交易所得:指財產處分日所屬年度。適用於股票交易所得者,指股票買賣交割日所屬年度;適用於基金受益憑證交易所得者,指契約約定核算買回價格之日所屬年度;適用於不動產交易所得者,指不動產所有權移轉登記日所屬年度。
2、計算所得額:
  個人已提出成本及必要費用證明文件者,應核實計算其所得額;其未能提出成本及必要費用證明文件者,得依查核要點第16點規定計算其所得額。
(四)稽徵機關依前2款規定查核認定個人匯回海外資金應否補報、計算及補繳所得基本稅額時,就個人自行舉證及辨認匯回資金性質,應本諸職權核實認定並錄案列管,避免重複採認。
二、個人自大陸地區將資金匯回,涉及大陸地區來源所得應依臺灣地區與大陸地區人民關係條例規定併入綜合所得總額課徵所得稅者,其應否補報、計算及補繳綜合所得稅之認定原則及檢附文件,比照前點第2款至第4款規定辦理。
 

附件1-參考表.jpg

附件1-參考表-2.jpg

附件1-參考表-3.jpg

附件1-參考表-4.jpg

附件2-流程圖.jpg

個人海外所得  國稅局稅務專局專文

文章標籤
海外資金 基本稅額
全站熱搜
創作者介紹
創作者 信智。英賢流。 的頭像
信智。英賢流。

Ken醬 秘密手札

信智。英賢流。 發表在 痞客邦 留言(0) 人氣()